网站导航

当控制屏上出现这个标志时,多数是以下两种情况之一,或者两者同时发生:
发动机运转时,机油泵必须以稳定压力,把机油输送到曲轴、凸轮轴、活塞、轴承等关键摩擦副,实现润滑 + 冷却 + 密封三重保护。
一旦油压低于安全阈值,控制系统立刻点亮油壶灯,多数机型会同步蜂鸣报警,严重时直接自动停机,避免发动机 “干磨” 损毁。
部分高端机组带机油液位监测,油底壳油量不足、无法形成有效油膜与循环时,同样触发此告警。
重要提醒:无论压力低还是油位低,都属于一级严重故障。继续带病运行,极易引发拉缸、抱瓦、曲轴抱死等毁灭性故障,维修成本极高,甚至直接报废发动机。


补油后无渗漏,可尝试空载启动,观察告警灯是否熄灭、运行声音与振动是否正常。
警报消除即临时解决,后续加强机油消耗监测,定期保养。
说明不是缺油,多为系统故障,绝对禁止强行开机,常见原因:

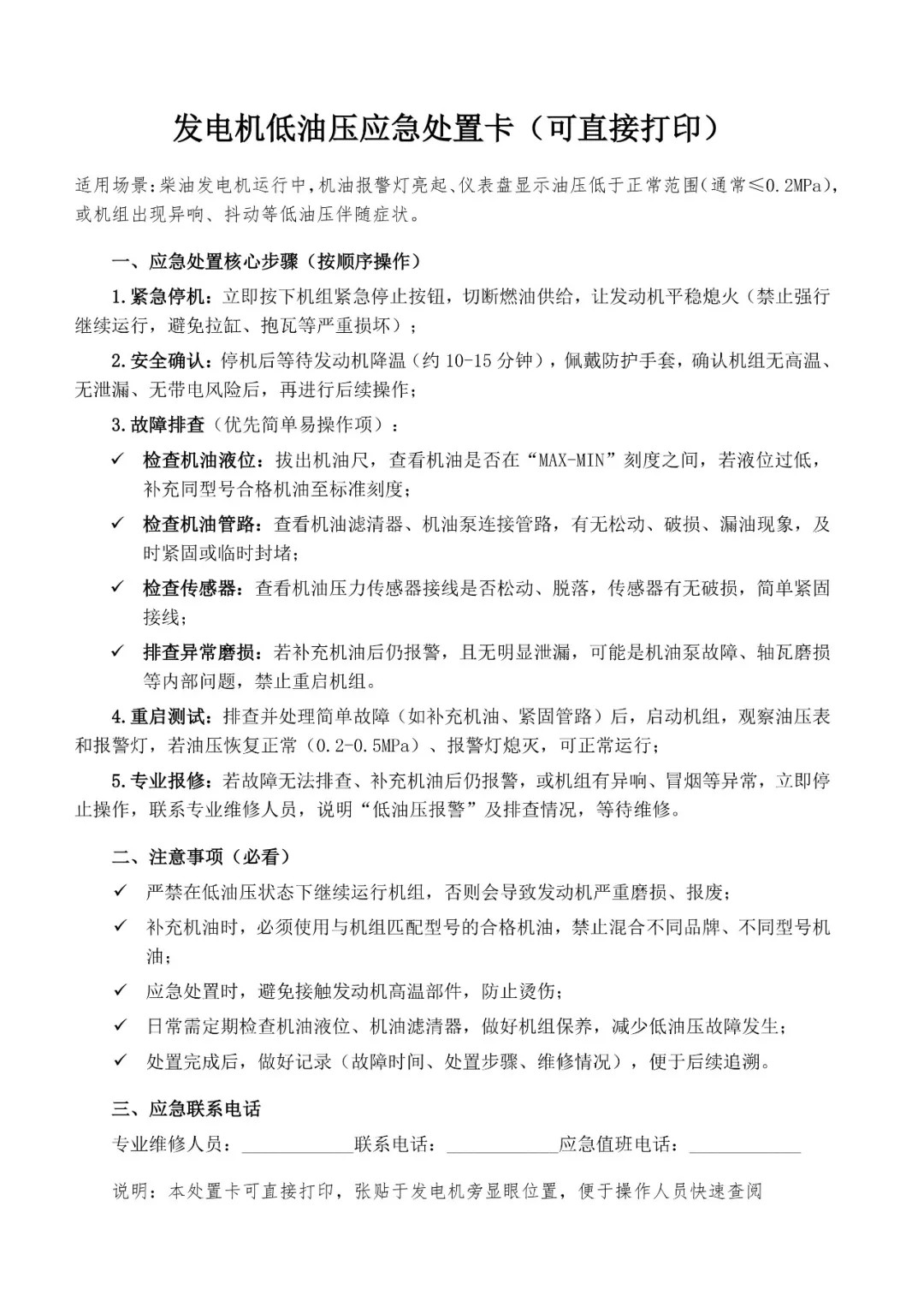
正确识别、规范处置,既能保护设备,也能保障供电稳定与人身安全。下面分享一份应急处置卡,可下载、打印、张贴。

欢迎致电华潍重电15153600388,免费为您提供专业的柴油发电机组选型支持和精准报价。
Please give us a message
Shandong Zhicai Import and Export Co., LTD.
Phone: +86 13953905728
E-mail: hplihui@126.com
Address: Room 1-1307 Lvcheng Lanyue Building A-D, No.22 Wenhua East Road, Lixia District, Jinan City, Shandong Provence, China


