网站导航
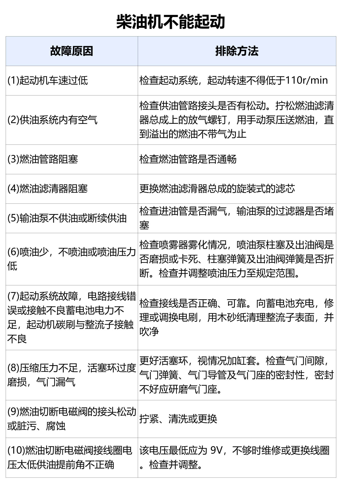
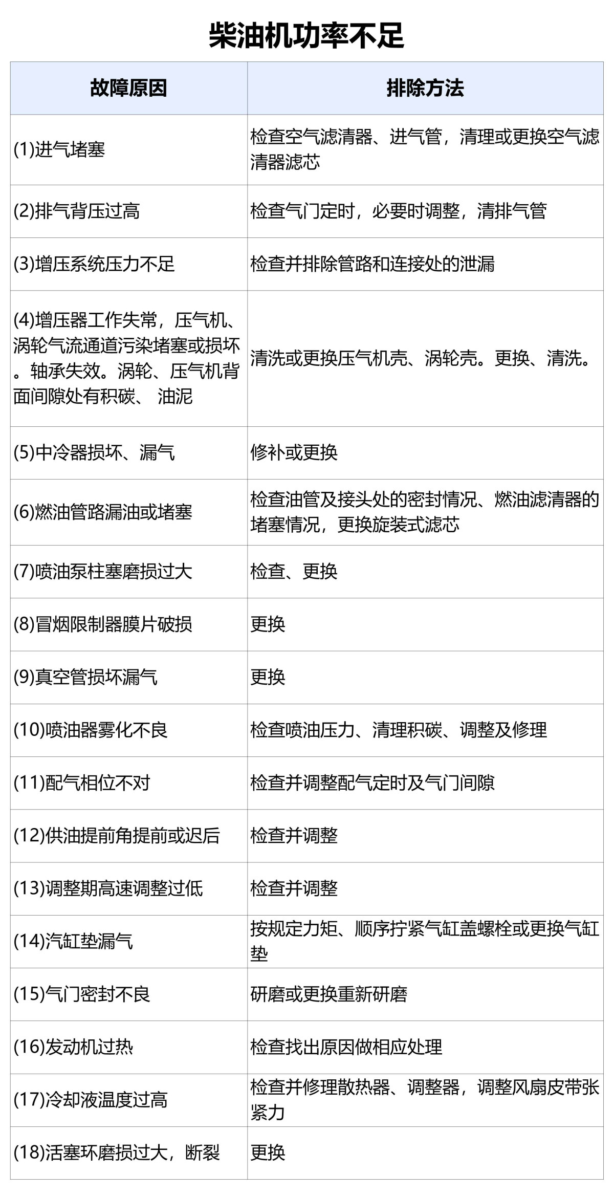
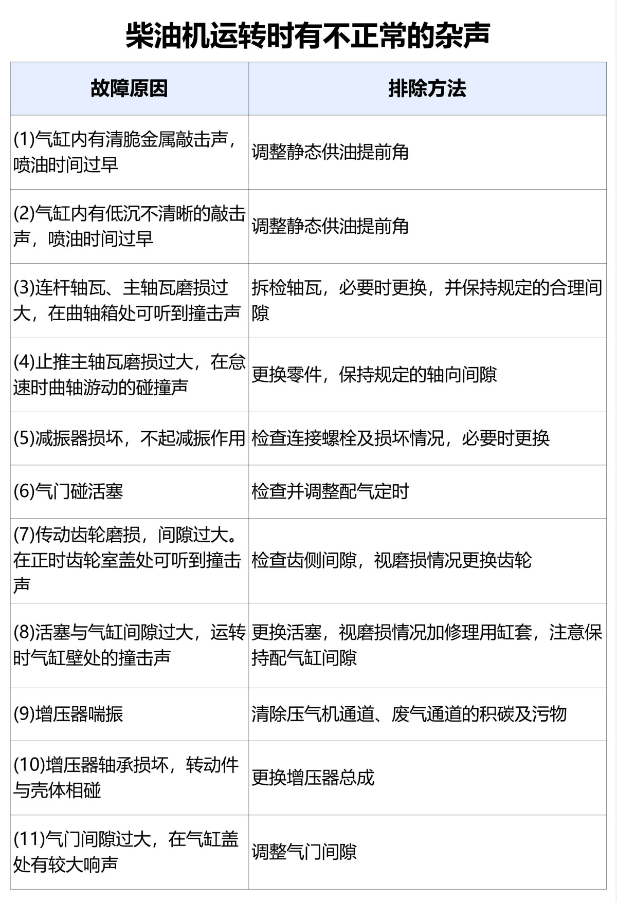
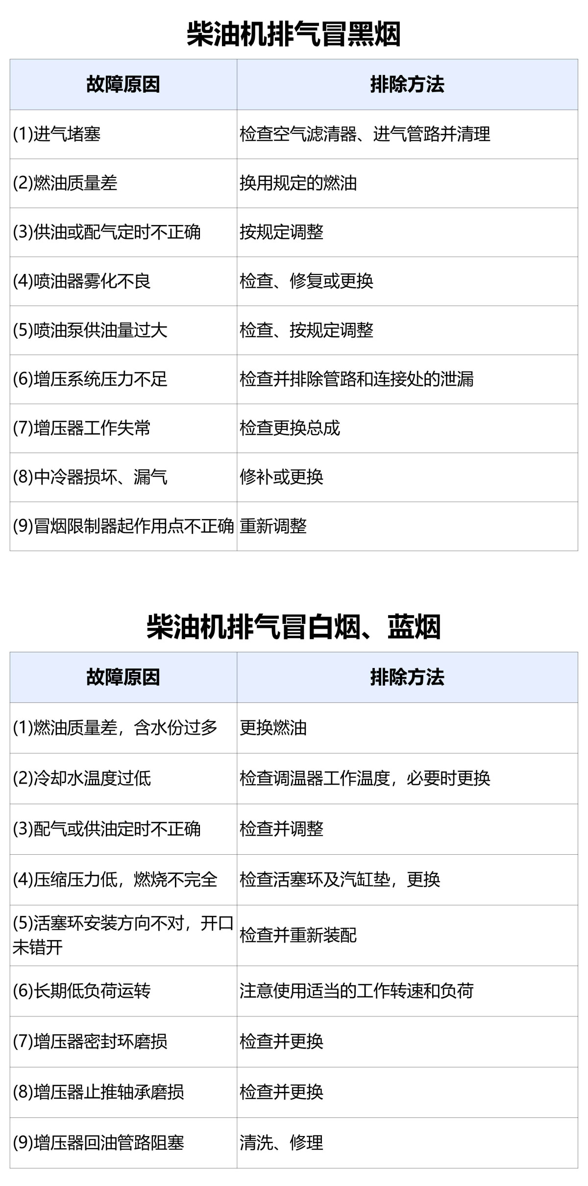
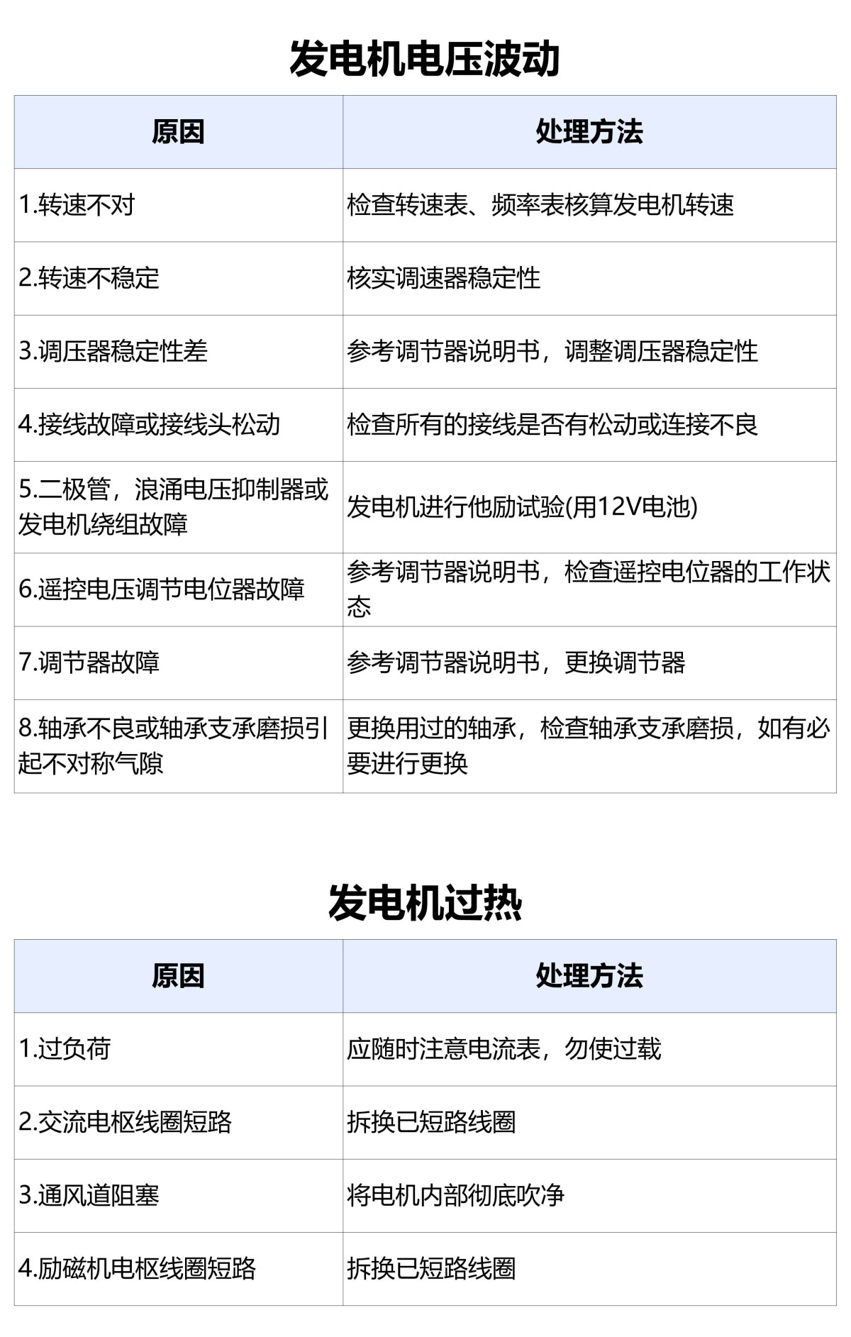
通过了解常见故障表现及其处理步骤,可以逐步掌握基本的排查与维修技巧。








欢迎致电华潍重电15153600388,免费为您提供专业的选型支持和精准报价(柴油发电机组型号价格)
Please give us a message
Shandong Zhicai Import and Export Co., LTD.
Phone: +86 13953905728
E-mail: hplihui@126.com
Address: Room 1-1307 Lvcheng Lanyue Building A-D, No.22 Wenhua East Road, Lixia District, Jinan City, Shandong Provence, China


